职场资讯_企业招聘信息,找工作、招聘、求职等工作文档下载职场资讯
个人登录
|
企业登录
|
免费注册
|
找回密码
网站地图
举报
全国
[切换站点]
首页
找工作
招人才
找企业
职场资讯
招聘会
tag标签库
直播招聘
职业问答
首页
>
职场资讯
>
工作文档下载
职场资讯工作文档下载
HR俱乐部
人才招聘网
本地资讯
工作文档下载
人才随笔
企业招聘资讯
就业指南
职场指南
剪约美发劳动合同书免费下载
合同为参考借鉴文本,为保证切身利益,请作修改调整哈,勿直接使用哦~
2023/04/04
兼职教师聘用协议书免费下载
合同为参考借鉴文本,为保证切身利益,请作修改调整哈,勿直接使用哦~
2023/04/04
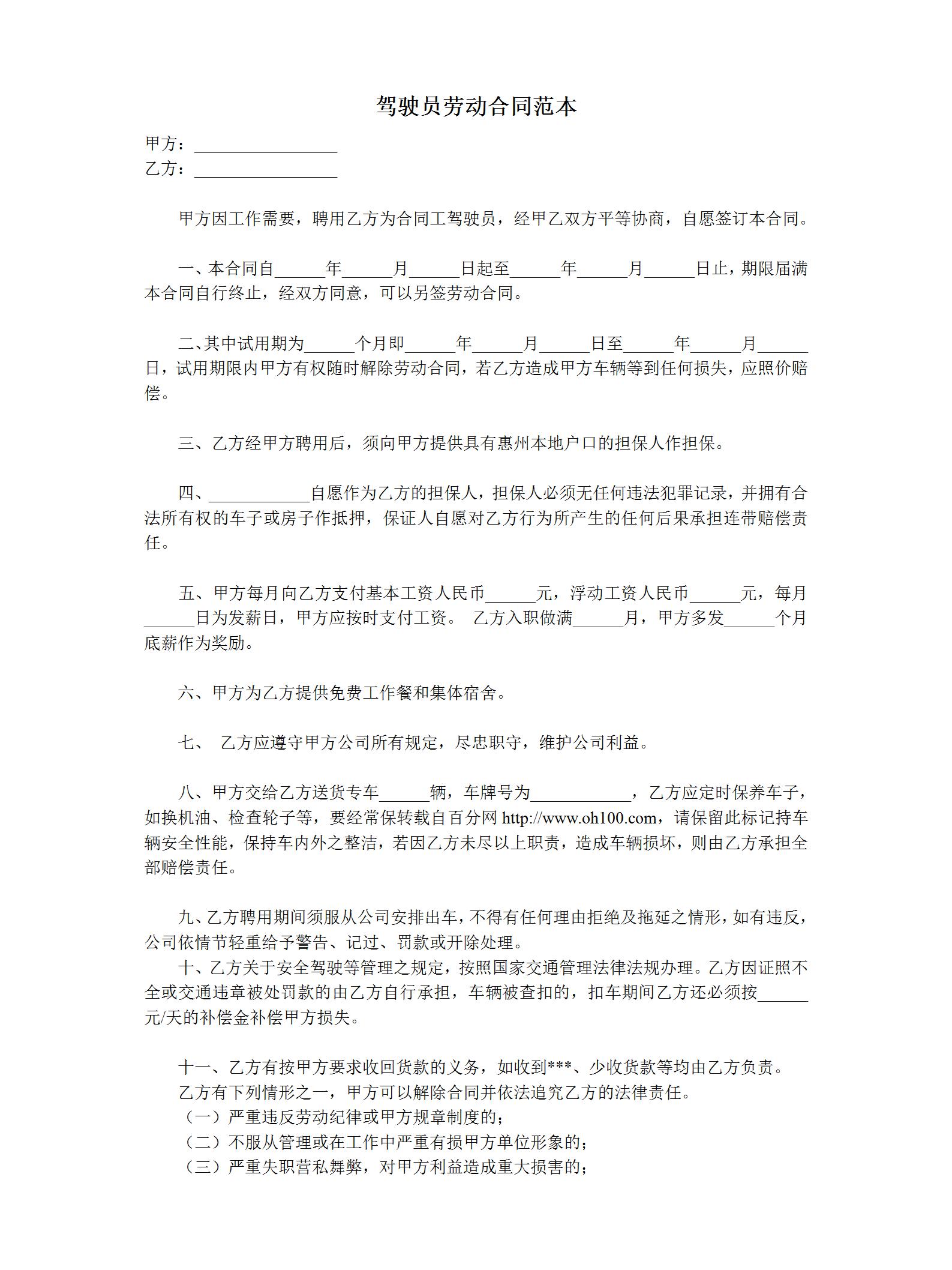
驾驶员劳动合同范本免费下载
合同为参考借鉴文本,为保证切身利益,请作修改调整哈,勿直接使用哦~
2023/04/04
家政与雇主的合同免费下载
合同为参考借鉴文本,为保证切身利益,请作修改调整哈,勿直接使用哦~
2023/04/04
家政服务协议(住家保姆)免费下载
合同为参考借鉴文本,为保证切身利益,请作修改调整哈,勿直接使用哦~
2023/04/04
家政服务合同-清洁卫生免费下载
合同为参考借鉴文本,为保证切身利益,请作修改调整哈,勿直接使用哦~
2023/04/04
家政服务合同两方免费下载
合同为参考借鉴文本,为保证切身利益,请作修改调整哈,勿直接使用哦~
2023/04/04
家政服务合同范本(三方)免费下载
合同为参考借鉴文本,为保证切身利益,请作修改调整哈,勿直接使用哦~
2023/04/04
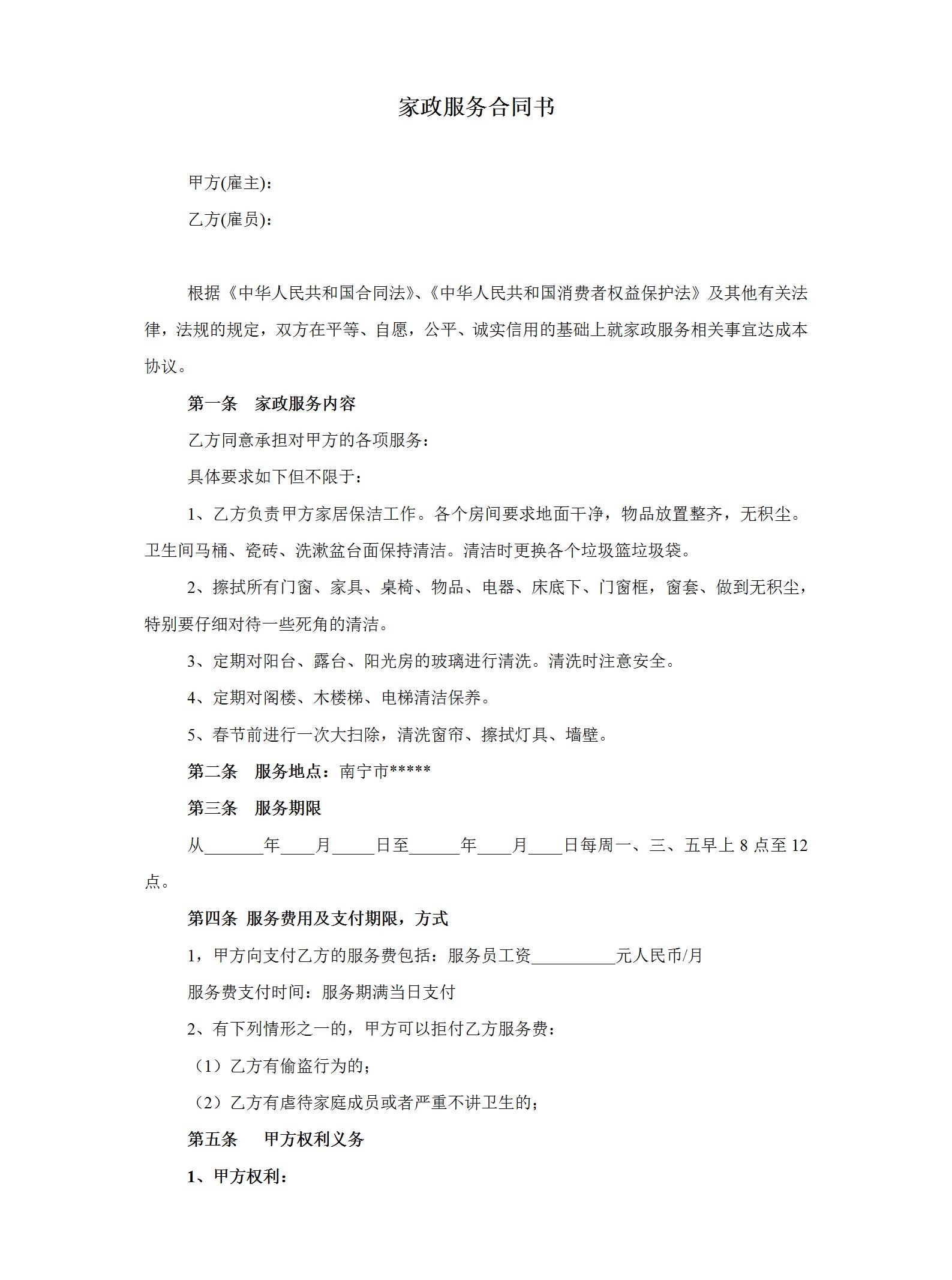
家政服务合同免费下载
合同为参考借鉴文本,为保证切身利益,请作修改调整哈,勿直接使用哦~
2023/04/04
家政服务合同(派遣制范本)免费下载
合同为参考借鉴文本,为保证切身利益,请作修改调整哈,勿直接使用哦~
2023/04/04
共 315 条记录 32 页
上一页
1
...
23
24
25
26
27
28
29
30
31
...
32
下一页
热门资讯
速招猫人才网接入DeepSeek:AI赋...
速招猫人才网隆重引用DeepSeek给招...
企业招聘人才刚毕业大学生,职场老手,那个...
加盟速招猫人才网地区合伙人的好处和速招猫...
deepseek;速招猫人才网在和其他人...
deepseek;速招猫是一个怎样的人才...
全国各地人才网网站大全-速招猫人才网之四
全国各地人才网网站大全-速招猫人才网之三
全国各地人才网网站大全-速招猫人才网之二
全国各地人才网网站大全-速招猫人才网之一
悬赏招聘
招商加盟
关于我们
人才网职位大全
直聘
Copyright © 速招猫人才网 https://www.suzhaomao.com All rights reserved. E-mail: info@suzhaomao.com
网站地图
招聘单位无权收取任何费用,警惕虚假招聘,避免上当受骗
粤ICP备11060901号-43
营业执照
第二类增值电信业务
人力资源许可证